学制:1年。集中授课6次+4次上海企业参访(选修需另产生费用)
开课时间: 2026-04-25
学费: 29,800元
上课地点: 上海交大
咨询: 13439064501 陈老师


















报名须知:
开学典礼:2026年4月25日-26日(敬请预留时间)
学制:学制1年。集中授课6次+4次上海企业参访(选修需另产生费用)。
学费:29800元/人(含学费、教材费、证书费、食宿差旅自理)。
上课地点:上海交大教育集团徐汇校区/闵行校区(具体以课表为准)
报名流程:
提交报名表、身份证复印件、企业营业执照扫描件;审核通过后发放录取通知书;
凭通知书缴纳学费并办理入学

🐎 【2026 跃马破局】
国务院“人工智能+”行动发布
产业智能化从选项变为必选项!
🚀 上海交大「AI与数智化」工商管理研修班开启重磅招募!
🔥 为何选择我们?
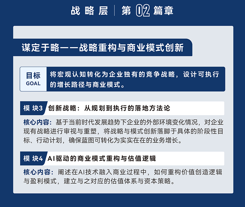
✔️ 破解“知易行难”:提供从战略到落地的完整路径
✔️ 直通产业核心:深度参访AI标杆企业,对话一线操盘手
✔️ 链接顶尖生态:融入全国校友网络,对接资本与资源
✔️ 收获权威认证:获取专属结业证书,赋能个人与企业
⏳ 开学典礼:2026年4月25-26日
📍 席位有限,行动者先。
与智者同行,与趋势共进。我们期待与您成为破局路上的同学与战友!
课程类别: 数字科技

